欢迎观临福建省数字金融协会官网!
官方热线:0591-87810023
登录
|
注册
昵称
个人中心
基本资料
修改密码
退出
搜 索
首页
协会概况
规章制度
协会会员
协会动态
政策法规
投资者教育
联系我们
您当前的位置:>
规章制度
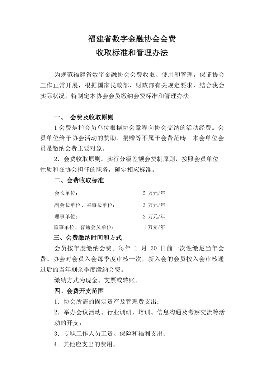
福建省数字金融协会会费收取标准和管理办法
来源:
发布时间:2026-01-08
上一篇:第一条
下一篇:最后一条
相关信息
福建省数字金融协会会费收取标准和管理办法
2026-01-08
规章制度
协会简介
协会章程
机构设置
最新新闻
公众
账号
意见
反馈
返回
顶部